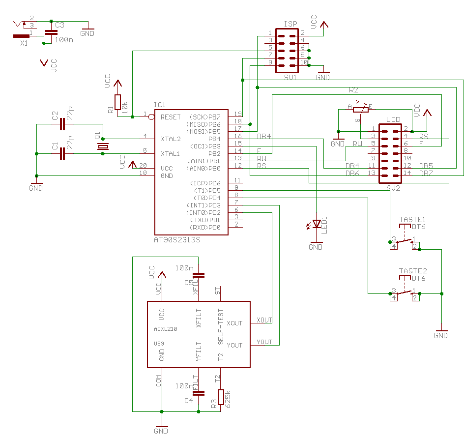
Analog Devices ADXL Beschleunigungssensor

Ein kleines Projekt zum anzeigen der Sensorwerte mit einem AVR auf einem 1x20 Zeilen LCD.

Hardware

ADXL (adxl202) Sensoren, at90s2313

Sonstiges

Getestet mit: at90s2313

Download

adxl/


/Software/AVR/Adxl.html: letzte Änderung am: 13.07.2004 um 23:23
21:05:20 up 15 days, 10:01, 0 users, load average: 0.20, 0.35, 0.43
Current bandwidth utilization   0.29 kbit/s