Startseite
Bilder/
Segeln/
Modellbau/
Heli-autonom/
UAV_Zabarak/
UAV_Quad/
Flugzeuge/
Boote/
Eisgleiter/
Raketen/
Zwei_Stufen/
Datenlogger/
Daten/
AVR-Lader/
Luftbilder/
Laucha05/
Laucha04/
Anfliegen04/
Laucha03/
Elektronik/
Software/
Robotik/
Studium/
Server/
Kontakt
<- zurück
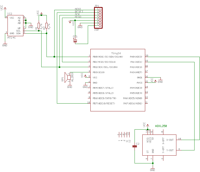
Schematic für den Datenlogger.
Download
Schmatic.png
Zurück zur Übersicht
Bildbeschreibung ändern
18:15:46 up 76 days, 7:12, 0 users, load average: 0.31, 0.54, 0.60