avr-lader-v1.0.png
weiter ->
IMG_0009.JPG
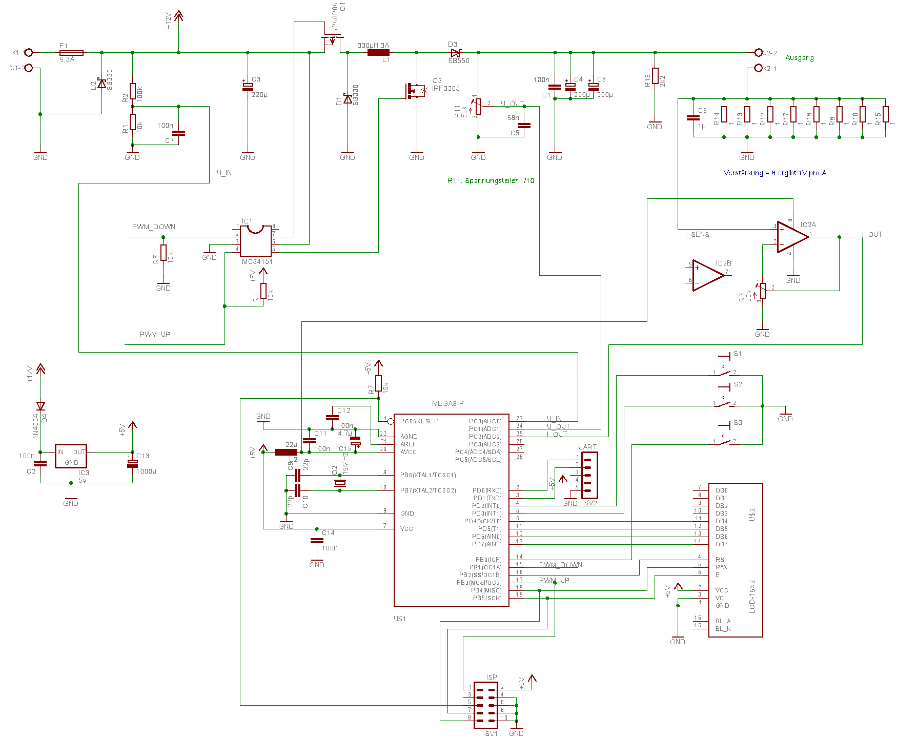
Schaltplan des Laders. Der Step-Down Wandler arbeitet mit 9bit PWM und ein Frequenz von ca. 30kHz, Der Step-Up Wandler arbeitet mit 8bit PWM und ein Frequenz von ca. 60kHz. Als Prozessor ist ein Atmel AVR mega8 im Einsatz, dessen 8kByte Programmspeicher aber nur knapp ausreicht. Warscheinlich muss doch auf den mega16 oder mega32 ausgewichen werden, um noch weitere Funktionen zu ermöglichen.

https://github.com/mlaiacker/max-lader

avr-lader-v1.0.png
Zurück zur Übersicht


21:32:07 up 15 days, 10:28, 0 users, load average: 0.22, 0.27, 0.30
Current bandwidth utilization   0.29 kbit/s